加杠杆的坏处-什么叫配资账户-【东方资本】,现在投资股票能赚到钱吗知乎,线上股票配资炒股,杠杆交易和合约交易有什么区别

  • 首頁 > 新聞中心 > 企業新聞 > 三相5KW8KW電磁加熱器使用說明
    三相5KW8KW電磁加熱器使用說明
    時間:2017-08-05


    ?
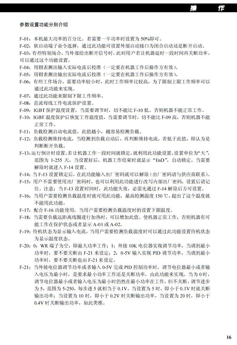
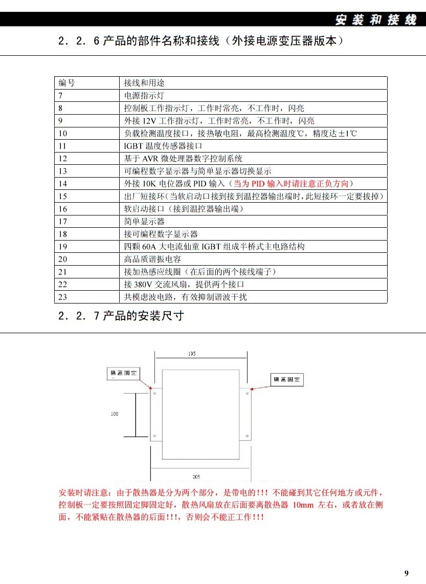
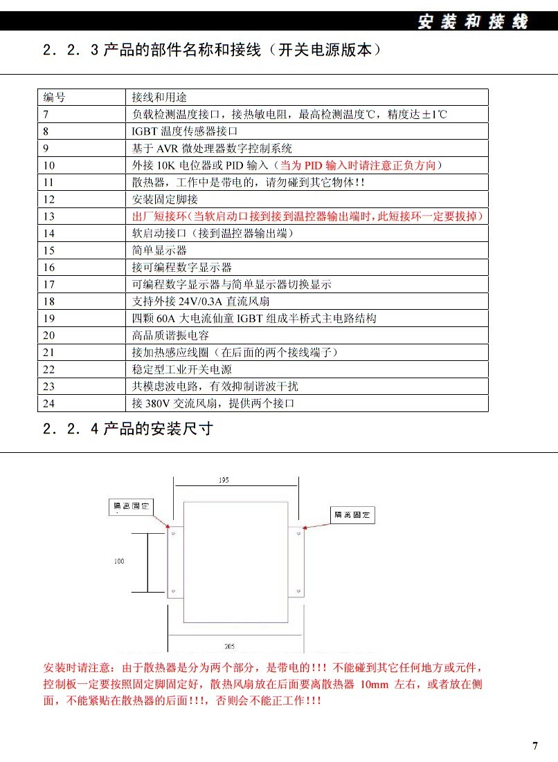
    三相5KW/380V、8KW/380V數字電磁加熱控制板(控制器),為江信電子新一代基于AVR控制的數字電磁加熱板。與以往電磁加熱控制板相比,采用高速光藕驅動,全數字鎖相跟蹤。具有性能穩定,故障率低的特點。不僅可以接外部380V風扇,而且還支持外部直流24V風扇散熱。安裝方便,調試簡單,本電磁加熱控制板采用全數字控制技術,應用可靠。可廣泛應用于塑料機械(如注塑機、拉絲機、造粒機、擠出機的節能改造工程中)食品機械、原油輸送等類似加熱行業。
    ?




















    ?

    ?
    (責任編輯:佛山江信電子)

    本文標簽:
    聯系我們

    contact us

    粵ICP備16112609號

    xml地圖

    網站地圖

    友情鏈接: